Skip to main content
U.S. flag

An official website of the United States government

Here’s how you know

Dot gov

Official websites use .gov
A .gov website belongs to an official government organization in the United States.

HTTPS

Secure .gov websites use HTTPS
A lock (LockA locked padlock) or https:// means you have safely connected to the .gov website. Share sensitive information only on official, secure websites.

  • Environmental Topics
  • Laws & Regulations
  • Report a Violation
  • About EPA
Contact Us

Grantee Research Project Results

2000 Progress Report: Development of Techniques for Assimilating GOES Satellite Data into Regional-Scale Photochemical Models

EPA Grant Number: R826770
Title: Development of Techniques for Assimilating GOES Satellite Data into Regional-Scale Photochemical Models
Investigators: McNider, R. T. , Norris, W. B. , Biazar, Arastoo
Institution: The University of Alabama in Huntsville
EPA Project Officer: Hahn, Intaek
Project Period: July 1, 1998 through June 30, 2001 (Extended to January 17, 2004)
Project Period Covered by this Report: July 1, 1999 through June 30, 2000
Project Amount: $404,127
RFA: Air Pollution Chemistry and Physics (1998) RFA Text |  Recipients Lists
Research Category: Air Quality and Air Toxics , Air , Safer Chemicals

Objective:

The main objective of this research project is to enlist the methods of satellite-remote sensing to reduce the uncertainty in the cloud and soil-moisture information, which meteorological models pass to their photochemical counterparts.

Progress Summary:

Most of the work during this year has focused on formulating an approach and preparing for the actual MM5 simulations for the summer of 1999. The main tasks performed this year were:

· Obtaining archived raw satellite data for the period of the study and preparing them to be used for retrievals.

· Performing control MM5 simulations to be used as first guess profiles for satellite retrievals.

· Retrieving surface parameters to be assimilated into MM5 (such as skin temperature, albedo, and insolation) from satellite images.

During the summer of 1999, the Southern Oxidant Study (SOS) performed an intensive field campaign over the Southeastern United States. The campaign focused on the Nashville/Middle Tennessee region during June and July, and shifted to Atlanta, GA, for the month of August. For our modeling efforts, we chose the period of June 28-August 15, 1999, to coincide with the SOS field campaign.

Because this was a collaborative work among University of Alabama-Huntsville (UAH), U.S. Environmental Protection Agency (EPA), and Tennessee Valley Authority (TVA), a common modeling domain and grid structure was chosen for the modeling efforts. The choice of the domain was dictated by the domain and grid structure required by EPA (32- and 12-km grid resolution with the grid centered on 90W, 40N). The UAH's task was to perform satellite retrievals and their assimilation into the models; the TVA was to provide the emissions input for the photochemical modeling.

UAH is to conduct satellite retrievals and MM5 simulations with/without satellite assimilation for the period of the study. The satellite retrievals also will be shared with the EPA. The photochemical modeling will be dependent on the availability of emissions inputs for the Congestion Mitigation and Air Quality (CMAQ) model. When the MM5 simulations for this period are finished and we have received the emissions from the TVA, we intend to perform the photochemical modeling.

Control MM5 Simulations. The satellite retrievals of the physical parameters need a vertical profile of atmospheric moisture and temperature. These profiles are provided by the MM5 model. We performed a long MM5 simulation for the period of the study and used MM5 results as the first-guess fields for the satellite retrievals.

MM5 simulations were performed for June 28 through August 20, 1999. The simulations were configured for a 32-km grid resolution over the continental United States and 8-km resolution over the Southeastern United States. MM5 version 3.4 was used in these simulations.

The 32-km domain (127 x 181 x 30) covers 127 grid points in south-north direction, 181 points in east-west direction, and 30 vertical layers. It is centered at 40-north, 100-west, using Lambert-Conformal map projection. The 8-km domain (145 x 145 x 30) over the Southeastern United States, extends 145 grid points in each direction horizontally, and 30 layers vertically.

The control simulations were configured for FDDA (Four-Dimensional Data Assimilation), utilizing National Centers for Environmental Prediction (NCEP) Reanalysis data products. The model was configured to use Dudhia's simple ice parameterization for explicit moisture scheme, Kain-Fritsch scheme for cumulus parameterization, Hong-Pan (MRF) scheme for planetary boundary layer, simple cloud-radiation scheme for atmospheric radiation, and five-layer soil model for the surface temperature scheme. No shallow convection was allowed in these simulations.

Satellite Retrievals. UAH is part of the Global Hydrology and Climate Center (GHCC). GHCC operates and maintains a Geostationary Satellite Server (GOES) satellite ground station to receive data from the imager and sounder instruments of the GOES-East (currently GOES-8) in real time. This system is designed to ingest the real-time data stream, calibrate and navigate the data, and reprocess the data into useful file formats. This station supports the real-time generation of satellite data products used for operational and short-term weather forecasting applications. Limited portions of the real-time data stream are sent to a local archive and can be readily retrieved to support historical case studies and applications. For the period of our study, the data were recovered from the archive and reprocessed on the specified MM5 grid structure for this study.

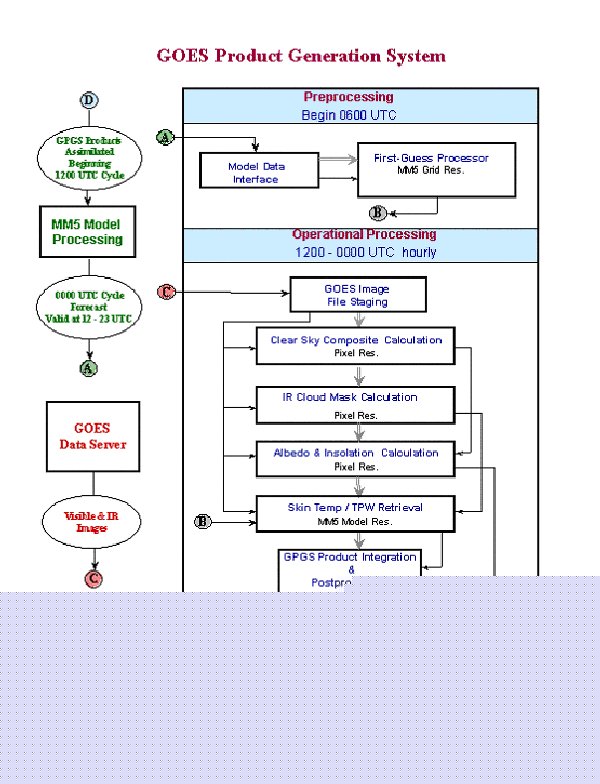
The satellite systems provide the complete data source for both the imager and sounder instruments on the current series of GOES satellites. The GOES Product Generation System (GPGS) is a system of computer programs connected by Unix script procedures that calculates meteorological parameters from GOES data. The derived parameters include cloud location (cloud mask), skin temperature (ST), total precipitable water (TPW), surface albedo, and insolation. These products are calculated hourly during the daylight hours, but for the period of our study, there were some gaps in the archived data.

GOES data are required from the visible channel, at least two longwave infrared window channels, and one shortwave infrared window channel. Additional data are needed in the form of profiles of moisture and temperature valid near the time of the satellite observations and at a spatial resolution that preserves the horizontal spatial gradient of tropospheric temperature. The preprocessing unit uses these data (referred to as the first-guess field) to calculate additional radiometric first-guess parameters (for the ST/TPW algorithm). We used MM5 results from the control simulations for the first-guess field. The resolution of the first-guess field is the same as the MM5 model configuration used in the simulations. Figure 1 is an illustration of the GPGS dataflow.

Figure 1. A Diagram of Data Flow in the GOES Product Generation System (GPGS).

The retrieval output is an ASCII file that contains a listing of all the output parameters placed on a common grid that is the same as the MM5 model grid configuration. This file is passed to the MM5 model preprocessing for model assimilation. The preprocessor calculates the ST tendencies and writes out the tendencies along with the solar insolation and the surface albedos to a binary file that is accessible by MM5. The preprocessor also either interpolates for the missing data (if the gap in the records are less than 2 hours) or flags them as missing.

Results. The control simulations for both the 32-km and the 8-km domains were performed from June 28 to August 20, 1999. Using the results from the control MM5 runs as first guess for satellite retrievals, the surface properties were retrieved. Figures 2 and 3 show the satellite retrieved insolations for Domains 1 and 2 on August 19, at 19:45 GMT.

Figure 2. Surface Insolations as Observed by Satellite for August 19, 1999, at 19:45 GMT for Domain 1.

Figure 3. Surface Insolations as Observed by Satellite for August 19, 1999, at 19:45 GMT for Domain 2.

Future Activities:

Our objectives for next year are to develop the necessary preprocessors for MM5 to interface with the satellite products and to conduct MM5 simulations with satellite assimilation for the period of the study.

Journal Articles:

No journal articles submitted with this report: View all 4 publications for this project

Supplemental Keywords:

ambient air, precipitation, southeast, oxidants., RFA, Air, Scientific Discipline, Engineering, particulate matter, Ecology, Environmental Chemistry, Engineering, Chemistry, & Physics, Environmental Engineering, Environmental Monitoring, biogenic emissions, meterology, latent heat flux, soil, photolysis wavelength, remote sensing, GOES satellite, photochemical processes, regional scale, cloud condensation, air quality standards, air modeling, actinic flux, boundary layer, PM2.5

Progress and Final Reports:

Original Abstract
  • 1999 Progress Report
  • 2001 Progress Report
  • 2002 Progress Report
  • 2003
  • Final Report
  • Top of Page

    The perspectives, information and conclusions conveyed in research project abstracts, progress reports, final reports, journal abstracts and journal publications convey the viewpoints of the principal investigator and may not represent the views and policies of ORD and EPA. Conclusions drawn by the principal investigators have not been reviewed by the Agency.

    Project Research Results

    • Final Report
    • 2003
    • 2002 Progress Report
    • 2001 Progress Report
    • 1999 Progress Report
    • Original Abstract
    4 publications for this project
    3 journal articles for this project

    Site Navigation

    • Grantee Research Project Results Home
    • Grantee Research Project Results Basic Search
    • Grantee Research Project Results Advanced Search
    • Grantee Research Project Results Fielded Search
    • Publication search
    • EPA Regional Search

    Related Information

    • Search Help
    • About our data collection
    • Research Grants
    • P3: Student Design Competition
    • Research Fellowships
    • Small Business Innovation Research (SBIR)
    Contact Us to ask a question, provide feedback, or report a problem.
    Last updated April 28, 2023
    United States Environmental Protection Agency

    Discover.

    • Accessibility
    • Budget & Performance
    • Contracting
    • EPA www Web Snapshot
    • Grants
    • No FEAR Act Data
    • Plain Writing
    • Privacy
    • Privacy and Security Notice

    Connect.

    • Data.gov
    • Inspector General
    • Jobs
    • Newsroom
    • Open Government
    • Regulations.gov
    • Subscribe
    • USA.gov
    • White House

    Ask.

    • Contact EPA
    • EPA Disclaimers
    • Hotlines
    • FOIA Requests
    • Frequent Questions

    Follow.